© Los autores, 2022. Publicado por la Revista de Innovación y Transferencia Productiva    

 

ISSN: 2810-8027 (En línea)                                                                                                                                                                        

 

Volumen 3, Número 2

Julio-Diciembre | 2022

e010

https://doi.org/10.54353/ritp.v3i2.e010

 

 

 

 

 

 

 

ARTÍCULO ORIGINAL
 

 

 


Evaluación de la eficiencia de mezclado de panela granulada en un homogeneizador de tambor horizontal para distintas formas de paletas

Evaluation of the mixing efficiency of granulated panela in a horizontal drum homogenizer for different blade shapes


Miguel Castro Sánchez 1a, Jorge Machacuay Arévalo 1b, Jorge Yaksetig Castillo 1c, Gastón Cruz Alcedo 1d, Arturo Arbulú Zuazo 2e*

 

1 Universidad de Piura, Piura, Perú

2 CITE Agroindustrial Piura, Piura, Perú

a miguel.castro@udep.edu.pe, bjorge.machacuay@udep.edu.pe, cjorge.yaksetig@udep.edu.pe, dgaston.cruz@udep.edu.pe, earturo.arbulu@citeagropiura.org

* Autor de correspondencia

 

| Recibido:  30/06/22 |

| Arbitrado por pares |

| Aceptado: 2/10/23   | 

 

 

 

 

 

Resumen

 

En este estudio se propuso una metodología para evaluar la eficiencia de mezclado de panela granulada en un homogeneizador de tambor horizontal con un eje axial para tres modelos distintos de paletas: Helicoidales, rectas y en forma de martillo. No existe literatura en cuanto a un mezclador adecuado para este producto y, adicionalmente, el problema es complicado pues la panela granulada orgánica tiene un grado de cohesión que dificulta el mezclado. Se ha observado que las paletas helicoidales no trabajan de forma óptima con este producto. También es relevante el rozamiento entre las paletas y la panela granulada dado que el aumento de temperatura genera una mala calidad del producto al formarse una gran cantidad de grumos a medida que esta aumenta. Las paletas que mejor funcionan para este caso de mezclado son las rectas. El trabajo comparó la eficiencia de mezclado, el torque consumido por el motor y el aumento de temperatura para cada uno de los modelos propuestos de paletas.

 

Palabras claves: propiedades de la panela; sensor de corriente; esfuerzos y deformaciones; homogeneizador de tambor horizontal; grumos en panela granulada

 

 

 

Abstract

 

In this study, a methodology was proposed to evaluate the mixing efficiency of granulated panela in a horizontal drum homogenizer with an axial axis for three different models of blades: Helical, straight and hammer-shaped. There is no literature regarding a suitable mixer for this product and, additionally, the problem is complicated because organic granulated panela has a degree of cohesion that makes mixing difficult. Helical blades have been found not to work optimally with this product. The friction between the blades and the granulated panela is also relevant, since the increase in temperature generates a poor quality of the product by forming a large number of lumps as it increases. The paddles that work best for this mixing case are the straight ones. The work compared the mixing efficiency, the torque consumed by the motor and the temperature increase for each of the proposed blade models.

 

 

Keywords: panela properties; current sensor; stresses and deformations; horizontal drum homogenizer; lumps in granulated panela

 

 

 

 

Introducción

 

En la actualidad existe una gran variedad de mezcladores u homogeneizadores para cada tipo de sustancia a mezclar, esto debido a las características físico-químicas de las mismas. En este sentido el mezclador requiere tomar en cuenta las características principales del material como: densidad, tamaño y forma, para obtener los resultados deseados en el menor tiempo posible. Los mezcladores se pueden agrupar en dos grandes grupos: Estáticos y móviles.

Los mezcladores estáticos se caracterizan por poseer una carcasa permanente o fija y en su interior existen varios componentes como cuchillas, tornillos o paletas que ejecutan la tarea de mezclado (Simons et al., 2016). Proporcionan un mezclado eficiente de partículas, con poca generación de calor que depende de las características físico-químicas del material. En esta categoría se encuentran los siguientes tipos: El mezclador de cinta (ribbon mixer), el mezclador de paletas (paddle mixer), el mezclador de tornillo sin fin vertical, el mezclador de palas planetario, el mezclador sigma o de barra Z y el mezclador de lecho fluidizado.

Los mezcladores móviles son equipos que utilizan el movimiento de la carcasa y las fuerzas de gravedad para lograr la mezcla del material. La velocidad óptima de rotación depende del tamaño, forma y tipo de material a mezclar, entre otras propiedades (Alian et al., 2015). La velocidad es un parámetro importante, si es demasiado lento el movimiento de mezcla no se produce de forma adecuada, y si es demasiado rápido el material se quedará pegado en las paredes del mezclador debido a la fuerza centrífuga. En esta categoría se encuentran los siguientes tipos: El mezclador de tambor cilíndrico o cúbico, el mezclador bicónico y el mezclador en V.

El presente trabajo se centró en hallar el mejor tipo de mezclador estático para panela granulada. Este producto orgánico que ha tenido mucho auge en los últimos años en el Perú ha planteado varios retos en el diseño de los equipos para su industrialización. Uno de estos retos es lograr un adecuado homogeneizado del producto porque viene de distintos lugares de la sierra del departamento de Piura.

El proceso de homogeneizado se hace en un mezclador de tambor horizontal con un eje axial y un agitador dos cintas, actuando en sentidos contrarios, que tienen la forma de espiral (Desai et al., 2018; Halidan et al., 2018; Kresta et al., 2015). Debido al rozamiento y a las características físico-químicas de cohesión de la panela se produce calor que genera un aumento de temperatura en la mezcla. Este aumento de temperatura genera la formación de grumos que afectan la calidad del producto. Por este motivo, se disminuye la velocidad de rotación del homogeneizador para evitar el problema, pero aumenta el tiempo de mezclado.

En la búsqueda de un mezclador óptimo de panela se ha construido un prototipo con tres tipos distintos de paletas para verificar la eficiencia de mezclado, con la mínima generación de calor y el menor consumo de potencia durante el proceso de mezclado. El prototipo con aspas rectas ha sido el que mejor ha funcionado debido a que consume menor potencia durante el mezclado y no compacta la panela granulada, aunque tarda un poco más en el homogenizado.

Se vio la necesidad de conocer los valores de los esfuerzos generados en cada uno de los modelos de aspas, por este motivo se instalaron strain gauge para medir los esfuerzos a través de la medida de las deformaciones que arrojan estos sensores.

 

 

Metodología

 

En el presente trabajo se han utilizado tres tipos distintos de paletas de mezclado. Para determinar el tiempo de homogenizado, el torque consumido durante el mezclado y el aumento de temperatura en la mezcla. Para esto se midieron las características principales de la panela procesada en la sierra norte del Perú como ángulo de reposo, humedad y temperatura de formación de grumos. Estos datos no se encuentran comúnmente en la bibliografía.

En la Figura 1 se muestran los modelos de paletas a utilizar. En la parte a) se muestra la vista lateral del prototipo, en la parte b) se muestran las aspas en forma de martillo, en la parte c) se tienen las aspas helicoidales y en el d) las aspas rectas. En cada uno de estos modelos se midió el torque necesario en función de los kilogramos de panela a mezclar, esto junto a los esfuerzos que se generaban en las aspas. También se midió el aumento de temperatura durante 5 min de mezclado a mitad de la capacidad del prototipo. En la Figura 2 se muestran las medidas generales del prototipo utilizado para las pruebas. El motor es de un caballo de potencia y una velocidad final en el eje de 19.8 RPM.

 

 


 

Figura 1

 

a) Vista lateral del prototipo, b) Prototipo con aspas en forma de martillo, c) Prototipo con aspas helicoidales, d) Prototipo con aspas rectas

 

 

 


 

Figura 2

 

Prototipo con medidas generales

 

 

La medición del torque se realizó indirectamente por medio de la medida de la corriente utilizando el sensor de corriente ACS712. El sensor de corriente trabaja internamente con un sensor de efecto Hall que detecta el campo magnético que se produce por inducción de la corriente que circula por la línea que se está midiendo. El sensor entrega una salida de voltaje proporcional a la corriente en este caso se usa el modelo ACS712ELCTR-20A-T que trabaja hasta con rangos de 20 amperios. En la Figura 3 se muestra el sensor utilizado.

 


 

Figura 3

 

Sensor de corriente ACS712

Fuente: https://naylampmechatronics.com/

 

 

El sensor de corriente va conectado a microcontrolador ATmega328P (Wright, 2016;  Banzi, 2015), permitiendo usar sus periféricos para almacenar los datos en una memoria SD y posteriormente enviarlos hacia una computadora, donde también serán almacenados, usando el puerto serial. Trabajos similares en el uso de sensores de corriente se pueden encontrar en (Bravo et al., 2021) donde el sensor entrega un valor de 2.5 voltios para una corriente de 0A y a partir de allí se incrementa proporcionalmente de acuerdo a la sensibilidad, teniendo una relación lineal entre la salida de voltaje del sensor y la corriente. En la Tabla 1 se muestran las características del sensor de corriente para cada modelo.

 

 

Tabla 1

 

Características del sensor BF350-3AA

 

Modelo

Rango

Sensibilidad

ACS712ELCTR-05B-T

-5 a 5 A

185 mV/A

ACS712ELCTR-20A-T

-20 a 20 A

100 mV/A

ACS712ELCTR-30A-T

-30 a 30 A

66 mV/A

 

 

En la Figura 4 y Figura 5 se muestra el diagrama electrónico utilizado para la lectura de los strain gauge.

 


 

Figura 4

Circuito para tomar de medidas con el strain gauge

 

Figura 5

Modelado 3D de los componentes electrónicos utilizados

 

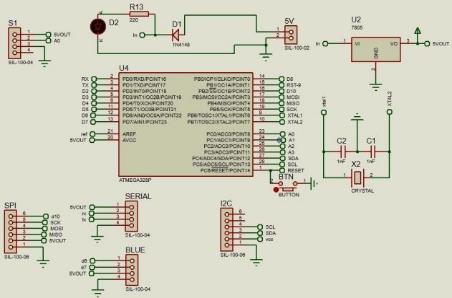
Los materiales usados para la construcción de este circuito son: Microcontrolador amtega328, cristal de 16MHz, Switch, condensadores de 22pF, base para el circuito integrado de 28 pines, resistencia de 220 ohm, módulo con sensor strain gauge, diodo de protección, led, conectores molex, módulo lector/grabador de tarjetas microSD, tarjeta microSD de 8GB, regulador de voltaje 7805, batería de 9v, estaño y pasta de soldar.

 

Figura 6

Imagen del circuito desarrollado: a) Parte inferior, b) Parte superior

 

Para la prueba de funcionamiento del circuito de adquisición de datos que se muestra en la Figura 6 se usó una prensa hidráulica y una celda de carga. Durante el proceso de calibración el circuito electrónico de adquisición de datos registra el valor de deformación en la memoria microSD en tiempo real, que luego de su lectura se obtienen los datos guardados con fecha y hora. Esta metodología del uso del strain gauge se explica en (Silva et al., 2019; Yinming et al., 2020; Machacuay et al., 2022). Dado que el sistema tiene un reloj para almacenar los datos con esta información. El software de adquisición de datos instalado en la computadora recoge los valores de corriente para la medida indirecta del torque utilizado y permite visualizar y guardar en un archivo de texto los valores registrados.

 

 

 

Resultados y discusión

 

Determinación de la densidad aparente en la panela

 

Para la determinación de la densidad aparente de la panela se utilizaron dos probetas graduadas de 80 ml y una balanza digital de precisión A&D GF-3000. El procedimiento seguido fue el siguiente: Se pesaron las probetas vacías para determinar la masa de éstas. Una vez obtenidas las masas de las probetas vacías, se procedió a llenar las mismas con panela granulada hasta un volumen de 50 ml. Luego se pesaron las probetas para hallar la masa total y hallar la densidad aparente. En la Figura 7 se muestra una imagen de este proceso que se realizó con cinco muestras y los resultados obtenidos se muestran en la Tabla 2. Por lo tanto, la densidad aparente promedio obtenida fue de 0.54 g/ml. De las muestras se obtuvieron los valores que se muestran en la Tabla 2.

 

Figura 7

Determinación de la densidad aparente de la panela: a) Medida en probeta, b) Pesado

 

 

Tabla 2

 

Valores de densidad aparente de panela

Probeta 1

Probeta 2

Volumen

[ml]

Masa [g]

r aparente [g/ml]

Volumen

[ml]

Masa [g]

r aparente [g/ml]

Parcial

Total

Parcial

Total

0

100.81

 

 

 

0.55

0

86.70

 

 

 

0.53

50

128.93

0.57

50

112.90

0.52

50

128.54

0.56

50

113.44

0.54

50

128.21

0.55

50

113.22

0.53

50

127.79

0.54

50

113.44

0.54

50

128.01

0.55

50

116.28

0.53

 

 

Determinación del ángulo de reposo en la panela

 

Para determinar el ángulo de reposo se considera la panela como material granular y se usó la norma ASTM Standard Test Method for Measuring the Angle of Repose of Free-Flowing Mold Powders, con la designación 1444-00, utilizada para este tipo de materiales. Se realizó de dos formas distintas.

 

En la primera forma se utilizó un embudo, soporte universal y hojas milimetradas. El procedimiento fue el siguiente: Una vez que la panela granulada cae en la hoja milimetrada se miden tres diámetros para reducir errores en la medida y luego se mide la altura de la muestra. Se realizaron cinco muestras como se muestra en la Figura 8. Los resultados obtenidos se muestran en la Tabla 3 y arrojan un ángulo de reposo de 58.42°.

 

Tabla 3

 

Valores obtenidos para la primera forma de cálculo del ángulo de reposo

H [cm]

D [cm]

Prom. D [cm]

Ángulo reposo

 [°]

Ángulo promedio

 [°]

2.5

8.6

9.0

9.0

8.87

58.21

 

 

58.42

2.5

8.6

8.6

9.0

8.73

57.78

2.5

9.0

8.6

9.1

8.90

58.31

2.3

8.8

8.7

8.7

8.73

59.89

2.5

9.0

8.6

8.7

8.77

57.89

 

 

Figura 8

 

Primera forma de determinación del ángulo de reposo

 

 

En la segunda forma se utilizó un embudo, un soporte universal, hojas milimetradas y un disco plástico de 12 cm de diámetro. El procedimiento fue el siguiente: Una vez que la panela se acumula sobre el disco y empieza a caer sobre los bordes, puesto que el diámetro ya se tiene, se mide sólo la altura de la muestra. Se realizaron cinco muestras tal y como se muestra en la Figura 9. Los resultados obtenidos se muestran en la Tabla 4 y arrojan un ángulo de reposo de 51.59° y debido a que en esta prueba el diámetro es conocido y la superficie es circular se toma como correcto el ángulo de reposo.

 

 

 

 

Figura 9

 

Segunda forma de determinación del ángulo de reposo

 

 

Tabla 4

 

Valores obtenidos para la segunda forma de cálculo del ángulo de reposo

D [cm]

H [cm]

Ángulo de reposo

Parcial [°]

Ángulo promedio

Total [°]

 

 

12

4.5

51.22

 

 

51.59

4.5

51.22

4.3

52.48

4.4

51.84

4.5

51.22

 

 

Formación de grumos en la panela por efecto de la temperatura

 

Con estos ensayos se busca determinar la temperatura en la cual empieza la formación de grumos y compactación del producto cuando se calienta y se mezclan las muestras de panela, para esto se realizaron dos pruebas.

 

En la primera prueba se utilizó un baño de aceite, un vaso graduado, un termómetro, un soporte universal y una hornilla eléctrica. El procedimiento realizado fue el siguiente: Se montó un recipiente metálico lleno de aceite vegetal y fue colocado sobre una hornilla. El aceite permitió un calentamiento gradual y uniforme. Por medio del soporte universal se colocó el vaso graduado que contenía la muestra de panela, y se posicionó de tal forma que el aceite lo pueda calentar, al mismo tiempo se colocó el termómetro al interior del baño de aceite para controlar la temperatura. El equipo quedó tal y como se muestra en la Figura 10.

 

Figura 10

 

Primera forma de verificación de formación de grumos en la panela: a) Vista superior del sistema, b) Vista lateral del sistema

 

 

Por medio del termómetro se controló la temperatura de calentamiento de la hornilla eléctrica. Se empezó a calentar y al mismo tiempo con ayuda de una varilla de vidrio se agitó la muestra de panela contenida en el vaso.  Cuando se alcanzó la temperatura de 50°C se observó que empezaba la formación y compactación de pequeños grumos. Esta formación de grumos, aparentemente caramelizados, en una muestra más grande puede ocasionar dificultades en el movimiento de las máquinas homogeneizadoras.

 

En la segunda prueba se utilizó un horno eléctrico, placas Petri, muestras de panela granulada, muestras de panela pulverizada y mortero. El procedimiento realizado fue el siguiente: Se utilizaron seis placas Petri, tres de ellas se llenaron con panela granulada normal y las otras con panela pulverizada, una vez hecho esto se llevaron al horno eléctrico y se evaluaron a 40°C, 50°C y 60°C. Cabe resaltar que también se colocaron 2 placas Petri con azúcar rubia, una con azúcar pulverizada y otra con azúcar normal. La pulverización de la panela granulada y el azúcar se realizó en un mortero tal y como se muestra en la Figura 11.

 

 


 

Figura 11

 

Mortero para pulverizar panela granulada y azúcar

 

 

Posteriormente, se llenaron las placas Petri con los dos tipos de panela y el azúcar respectivamente tal y como se observa en la Figura 12a. Luego se procedió a colocar las placas dentro del horno que previamente se calentó hasta los 40°C como se muestra en la Figura 12b. Se cronometraron 20 min y luego se procedió a retirar dos placas Petri cada una con un tipo de panela y se observó compactación, dureza en la muestra y la formación de pequeños grumos tal y como se aprecia en la Figura 13.

 

 

Figura 12

 

(a) Placas Petri con las distintas muestras de panela y azúcar. (b) Horno para calentar muestras

 

 

 

 

 

 

Figura 13

 

(a) y (b) Panela granulada. (c) y (d) Panela pulverizada

 

 

 

 

Posteriormente se calentaron las placas Petri hasta los 50°C. Se cronometran 20 min y luego se procedió a retirar dos placas Petri cada una con un tipo de panela. Se observó una mayor compactación y dureza en la muestra acompañada de formación de grumos. Los resultados se observan en la Figura 14.

 

 


 

Figura 14

 

(a) y (b) Panela granulada. (c) y (d) Panela pulverizada

 

 

 

Posteriormente se calentaron las placas Petri hasta los 60°C. Se cronometraron 20 min y luego se procedió a retirar dos placas Petri, cada una con un tipo de panela y también se retiraron las placas con azúcar. En las placas de azúcar no se observó cambio alguno como se muestra en la Figura 15. En las placas con panela, se observó una mayor compactación y dureza en la muestra, además se observó la formación de grumos.

 

 


 

Figura 15

 

Muestra de azúcar normal a la derecha y panela pulverizada a la izquierda

 

Al observar las tres muestras calentadas a distintas temperaturas, se apreció que a mayor temperatura la compactación y formación de grumos creció junto con el incremento de la temperatura de calentamiento, lo cual causaría mayores problemas en la operatividad de las máquinas homogeneizadoras tal y como se aprecia en la Figura 16.

 

 

Figura 16

 

Formación de grumos con el aumento de temperatura. (Izq) normal, (Der) pulverizada

 

 

 

Determinación de humedad de la panela

 

Para la determinación de humedad de la panela se utilizó la norma NTP 207.005 y se utilizaron placas Petri, muestras de panela, horno eléctrico, desecador y balanza digital. El procedimiento realizado fue el siguiente: Se utilizó el método de secado en estufa.  Cinco muestras de panela fueron colocadas y pesadas en placas Petri previamente taradas (ver Figura 17), y luego ingresadas a la estufa.

 

Figura 17

 

Panela en placa Petri para medida de humedad

 

 

Las muestras se calentaron hasta los 105°C durante 3 horas y luego se dejaron enfriar en el desecador durante 20 min para pesarlas finalmente. Los resultados obtenidos en las pruebas se presentan en la Tabla 5. Se obtuvo que el contenido de humedad promedio en las muestras de panela es de 2.05%.

 

 

Tabla 5

 

Datos de los pesos obtenidos para determinar la humedad de la panela

 

Placa Petri sin panela [g]

Placa Petri con panela [g]

Placa Petri con panela calentada a 105°C [g]

Humedad por prueba [%]

Humedad total [%]

Petri 1

26.08

36.87

36.65

2.04

 

 

2.05

Petri 2

31.50

42.94

42.70

2.10

Petri 3

27.19

40.14

39.87

2.08

Petri 4

24.20

33.96

33.77

1.95

Petri 5

27.40

40.02

39.76

2.06

 

 

Determinación de la eficiencia del prototipo a distintos modelos de aspas

 

Se ha utilizado como medida un tazón que una vez tarado arroja 2,100 gr de panela granulada que se vertió sobre el prototipo para medir la corriente que consumía el sistema. En los tres sistemas el aumento de temperatura fue irrelevante quizás por lo pequeño del modelo y la baja velocidad utilizada. El tiempo de homogenizado no tuvo una diferencia relevante en el modelo de martillo y hélice, pero el tiempo utilizado por el modelo de aspas fue un 32% mayor. Quizás por las pocas aspas rectas que se colocaron. En todos los casos al final se obtuvo el homogenizado correcto.

 

El prototipo de aspas en forma de martillo como el mostrado en la Figura 18 presentó un consumo de corriente máximo de 2.06 amperios con 5 tazones. La corriente nominal permitida para el motor utilizado es de un amperio por lo que no se dejó funcionar mucho tiempo para no quemar el motor. Con un tazón más dejó de moverse. El motor se frenaba cuando las aspas centrales estaban en la parte superior y comprimían la panela granulada. La potencia nominal del motor es de 280W a 220v de tensión trifásica en conexión triangulo y un amperio de corriente nominal. Lo que supone un consumo de 577W para los 2.06 amperios.

 

 

Figura 18

 

Prototipo con aspas en forma de martillo. En el círculo rojo se muestra el strain gauge.

 

 

El prototipo con aspas helicoidales como el mostrado en la Figura 19 presentó un consumo de corriente de 1.04 A con cuatro tazones, 1.2 A con cinco tazones, 1.47 A con seis tazones y 1.76 A con siete tazones. En este momento igual que el modelo anterior se frenaba en la parte superior cuando la panela granulada se comprimía, pero el frenado era menor que el caso anterior. Lo que supone un consumo de 493W para los 1.76 amperios, pero con dos tazones más que el modelo anterior de paletas.

 


 

Figura 19

 

Prototipo con aspas helicoidales. En el círculo rojo se muestra el strain gauge.

 

 

El prototipo con aspas rectas como el mostrado en la Figura 20 presentó un consumo de corriente de 0.6 A con 8 tazones, lo que supone un consumo de 168W. Este modelo es por mucho el que menor corriente consume y homogeniza en un tiempo ligeramente mayor a los otros dos modelos.

 

 

Figura 20

 

Prototipo con aspas rectas

 

 

En las tres distintas formas de aspas probadas se colocaron strain gauges para medir los esfuerzos generados por medio de las deformaciones. En las figuras 18 y 19 se pueden apreciar los sensores instalados que contaban con una memoria microSD y un sistema de alimentación independiente que permite girar libremente las aspas. Las medidas de los esfuerzos en los tres prototipos estaban en el rango de 17 a 24 MPa. Estos valores son bajos a nivel del prototipo y en un modelo a escala real se deben evaluar nuevamente.

 

En la Figura 21 se muestra una de las gráficas obtenidas. De color azul se muestra la señal que envió el strain gauge y de color rojo la señal filtrada con un filtro denominado media móvil que toma el promedio de 10 valores anterior para registrar una medida. Este filtro fue mejor, en este caso, frente a uno de segundo orden.

 

 

Figura 21

 

Medida de esfuerzos con strain gauge

 Strain Gauge
 Filtro media móvil
MPaMuestras4600470048004900202428

 

 

Conclusiones

 

El prototipo con aspas rectas consumió una potencia de 168 W durante el mezclado debido a que no compactó la panela granulada, pero tardó un poco más en el homogenizado en comparación al consumo de 493 W del modelo con aspas helicoidales y de los 577 W del modelo con aspas de martillo, por lo que concluimos que es el modelo de aspas rectas el óptimo para el homogenizado de panela granulada.  Cabe agregar que la calidad del producto final es la misma. Por el movimiento observado se recomienda reducir el paso de las aspas en los extremos para que no se acumule mucho producto en esta zona y todo sea llevado al centro.

 

Se apreció que la formación de grumos en la panela granulada aumenta a partir de los 40°C lo cual repercute negativamente en la calidad del producto. En los tres modelos distintos de aspas no se logró apreciar el efecto de aumento de temperatura, quizás por lo pequeño del prototipo, que sí se observó en un modelo de homogeneizador de 3ton/h y 20 min de funcionamiento continuo.

 

Reflexión: La importancia de este trabajo radica en ofrecer resultados evidenciables del efecto producido por la forma de las aspas en un proceso de homogenizado donde se cuenta con muy poca bibliografía.

 

Agradecimientos e información de financiamiento

 

Esta investigación ha tenido el apoyo financiero del Proyecto Concytec – Banco Mundial “Optimización del diseño de un homogeneizador de panela granulada de 3 ton/h mediante el monitoreo de fuerzas en tiempo real” 8682-PE, a través de su unidad ejecutora ProCiencia. [Contrato número 164-2018-FONDECYT-BM-IADT-AV].

 

 

Contribución de autoría

 

El primer autor: Realizó la mayor parte del trabajo, escribió el artículo y organizó las revisiones de los otros autores.

El segundo autor: Contribuyó en el diseño del prototipo, preparó los planos del prototipo, revisó la redacción del artículo

El tercer autor: Realizó las pruebas en cada uno de los prototipos, supervisó la construcción del prototipo y revisó la redacción del artículo.

El cuarto autor: Supervisó los resultados químicos de la panela granulada y realizó los análisis de la panela granulada.

El quinto autor: Realizó los análisis de panela y la redacción de esta parte del documento.

 

 

Conflictos de interés

 

No existe ningún conflicto de interés. Se han unido los intereses comerciales del empresario y la función de difusión tecnológica del “CITEagro Piura”.

 

 

Referencias bibliográficas

 

 

Alian, M., Ein-Mozaffari, F., Upreti, S.R., y Wu, J., (2015). Using discrete element method to analyze the mixing of the solid particles in a slant cone mixer. Chemical Engineering Research and Design, 93, 318-329, https://doi.org/10.1016/j.cherd.2014.07.003

 

Banzi, M. & Shiloh, M. (2015). Getting Started with Arduino: The Open Source Electronics Prototyping Platform (3ra Ed.). Make Community, LLC.

 

Bravo, D.A., Puch, A., y Sotomayor, A. (2022). Diseño y construcción de un sistema de control y seguimiento basado en servomotores para optimizar el ángulo de incidencia de la radiación solar. Ingeniería Industrial, Edición especial 2022,. 123-135. https://doi.org/10.26439/ing.ind2022.n.5803.

 

Desai, A.T., Kumbhar M.G., Deokar R.H., y Mandhare A.M. (2018). Design And Analysis of Powder Mixing Ribbon Blender - A review. IOSR Journal of Mechanical and Civil Engineering, 6, 39-43. https://www.iosrjournals.org/iosr-jmce/papers/NCRIME-2018/Volume-6/8.%2039-43.pdf.

 

Halidan, M., Chandratilleke G.R., Dong K.J., y Yu A.B. (2018). Mixing performance of ribbon mixers: Effects of operational parameters. Powder Technology, 325, 92-106. https://doi.org/10.1016/j.powtec.2017.11.009.

 

Kresta, S.M., Etchells, A.W., Dickey, D.S., y Atiemo-Obeng, V.A. (2015). Advances in Industrial Mixing: A Companion to the Handbook of Industrial Mixing (1ra Ed.). John Wiley & Sons.

 

Machacuay, J.J., Castro, M.B., y Peña, M.A. (2022). Análisis de la condición estructural del agitador de un homogeneizador horizontal de doble hélice para panela granulada. Información Tecnológica, 33(2). 117-128. http://dx.doi.org/10.4067/S0718-07642022000200117.

 

Silva, A.L., Varanis M., Mereles A.G., Oliveira C., y Balthazar J.M. (2018). A study of strain and deformation measurement using the Arduino microcontroller and strain gauges devices. Revista Brasileira de Ensino de Física, 41(3). https://doi.org/10.1590/1806-9126-RBEF-2018-0206.

 

Simons, T.A.H., Bensmann, S., Zigan, S., Feise, H.J, Zetzener, H., y Kwade, A. (2016). Characterization of granular mixing in a helical ribbon blade blender. Powder technology, 293, 15-25. https://doi.org/10.1016/j.powtec.2015.11.041.

 

Wright, M. (2016). HC-05 Bluetooth + Arduino (1ra Ed.). CreateSpace Independent Publishing Platform.

 

Zhao, Y., Liu, Y., Li, Y., y Hao, Q. (2020). Development and Application of Resistance Strain Force Sensors. Sensors, 20(20), 5826. https://doi.org/10.3390/s20205826